威廉希尔·(William Hill)中文官方网站
首页
学院概况
学院简介
学院领导
机构设置
师资队伍
教授
副教授
讲师
人才培养
本科生教育
研究生教育
创新创业教育
教学示范中心
科学研究
科研平台
科研团队
科研项目
科研成果
学科建设
学位授权点
研究生导师
williamhill官网
理论学习
教工党建
学生党建
工会工作
对外交流
校企合作
国际会议
校友天地
校友动态
校友风采
学工动态
团学工作
班级风采
管理制度
招生就业
招生动态
就业资讯
导航
首页
学院新闻
图片新闻
通知公告
学术动态
学术成果
学院概况
学院简介
学院领导
机构设置
师资队伍
教授
副教授
讲师
人才培养
本科生教育
研究生教育
创新创业教育
教学示范中心
科学研究
科研平台
科研团队
科研项目
科研成果
学科建设
学位授权点
研究生导师
williamhill官网
理论学习
教工党建
学生党建
工会工作
对外交流
校企合作
国际会议
校友天地
校友动态
校友风采
学工动态
团学工作
班级风采
管理制度
招生就业
招生动态
就业资讯
人才培养
本科生教育
研究生教育
创新创业教育
教学示范中心
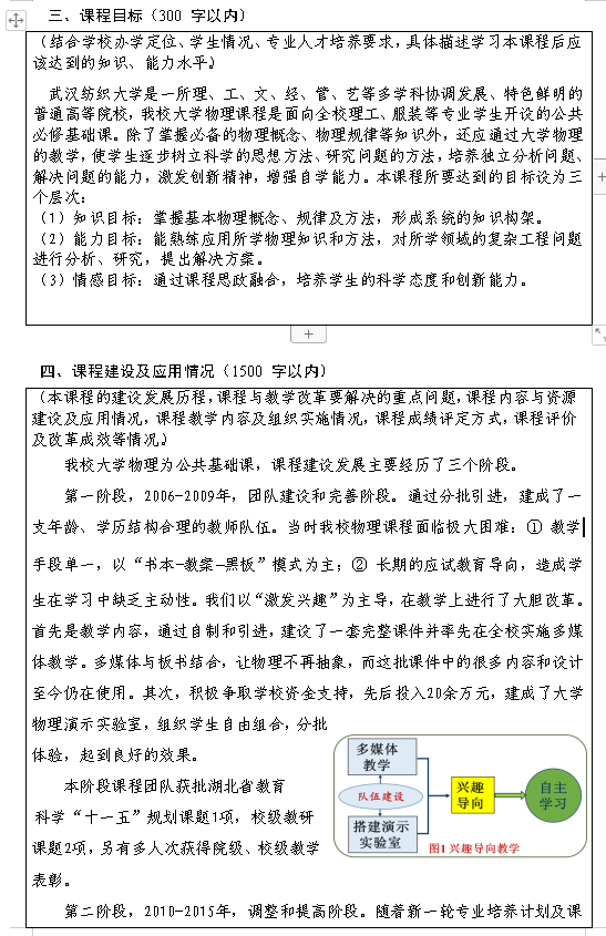
课程建设
首页
>
人才培养
>
本科生教育
>
课程建设
>
正文
大学物理
作者:
时间:2020-07-24
点击量:
上一篇:
单片机原理及应用
下一篇:
停课不停教——《大学物理》积极开展线上教学实践
友情链接:
国家水利部
湖北省水利厅
三峡大学
地址:中国湖北省武汉市江夏区阳光大道1号 邮编:430200 电话:027-59367409 院长书记信箱:dzdqxy@wtu.edu.cn
Copyright @ 2016-2025 All Rights Reserved. 威廉希尔·(William Hill)中文官方网站 版权所有
学院微信公众号